直線電機可以以良好的推力和極高的定位精度實現高加速度和長行程,而其他驅動機構,如皮帶、絲杠或齒輪齒條,必須至少犧牲其中一項要求才能實現其他要求。這就是為什么直線電機是計量和半導體制造等高動態應用的首選。

事實上,根據其性能規格,直線電機似乎是滿足直線運動應用中常見競爭要求的完美解決方案。但這帶來了一個問題,為什么直線電機沒有被更廣泛地采用?
要了解為什么直線電機的采用率仍然落后于其他驅動技術(如皮帶、絲杠或齒輪齒條驅動),讓我們來看看直線電機設計的一些優缺點。
散熱和散熱
在確定和選擇電機(無論是旋轉電機還是直線電機)時,主要考慮因素之一是熱量。事實上,扭矩(或力)與速度曲線描述了給定電機驅動組合的連續和間歇運行范圍,基于電機在指定運行條件下的散熱能力。

與旋轉電機相比,直線電機具有更大的發熱問題,因為負載安裝在包含電機繞組的推進器上。(在一些直線電機設計中,負載可以安裝在磁軌上,盡管這可能只適用于短行程。)在無鐵芯直線電機中,繞組封裝在環氧樹脂中,這與鐵或鋁等金屬不同.
這意味著熱量很容易傳遞到負載和周圍的組件,導致熱膨脹、退化,或者在極端情況下,損壞或故障。即使負載不受影響,熱量的積累也會降低電機的持續力輸出。為了解決這個問題,一些應用需要強制空氣或液體冷卻,這會增加成本、占地面積和復雜性。
防止污染
由于采用開放式設計和外露磁鐵,扁鐵芯直線電機和U型槽式無鐵芯設計難以防止污染。雖然支撐直線導軌可以用各種現成的密封件和刮刀保護,但直線電機外露的磁鐵會吸引加工操作中的鐵顆粒,或者只是制造和工廠環境中常見的空氣污染。液體污染會損壞敏感的電子設備或干擾反饋系統。
當然,蓋子和外部結構可以設計成防止污染,但它們使電機更難散熱,從而加劇了上述與熱有關的問題。

補償振動和振蕩
直線電機解決方案的主要賣點之一是它不需要在電機和負載之間使用機械動力傳輸部件,如螺釘、皮帶、齒輪箱和聯軸器。這意味著直線電機不會受到背隙、飽和度和柔度的影響,這些是使它們能夠實現非常高的定位精度并以快速的加減速率執行高動態運動的主要因素。
然而,機械傳動部件在運動系統中可能是有益的,因為它為振蕩和阻尼擾動提供了阻尼機制,例如處理力的反作用或由負載運動引起的振動。如果沒有這種內置阻尼效應,振蕩和振動將阻止直線電機達到所需的定位精度或穩定時間。
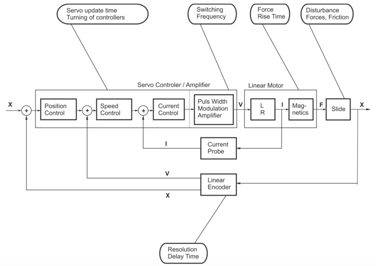
為了確保系統能夠響應和校正這些無阻尼振動和振蕩的影響,直線電機系統通常需要更高頻率的速度、位置和電流(力)控制回路,以及更高的電流回路帶寬。位置反饋系統通常是光學或磁性線性編碼器也需要具有更高的分辨率,以便控制器能夠更準確地跟蹤電機和負載的位置。即使是機架或支撐結構也必須足夠堅固(具有高固有頻率),以保持對沖擊和振動相對不敏感,并能承受直線電機產生的力。

X=位置,V=速度,I=電流,F=力,L=自感,R=電阻
為了達到直線電機所能達到的定位精度,控制系統需要高帶寬的控制回路和高分辨率的反饋。
換句話說,由于有助于補償振動和干擾的組件較少,因此反饋和控制回路必須能夠更快、更準確地進行通信,以便系統實現動態、高精度的性能。
前期成本和總擁有成本
最后,直線電機廣泛采用的主要限制因素之一仍然是前期成本。盡管在某些應用中直線電機解決方案的總擁有成本(TCO)低于傳統的皮帶、絲杠或齒輪齒條解決方案,但直線電機系統的前期成本仍然是一個障礙。它由在有限預算內滿足性能規范任務的工程師和設計師使用。例如:對于長行程應用直線電機解決方案擅長的領域之一滿足行程要求的磁鐵和高分辨率線性編碼器的成本可能會使直線電機解決方案數不勝數。
非傳統應用推動直線電機采用率增長
盡管存在發熱、污染防護、高帶寬控制和成本等潛在困難,但直線電機的采用率正在提高。曾經被視為半導體、計量和重型機械應用的利基解決方案,鐵芯、無鐵芯和管狀直線電機現在用于汽車、食品和包裝以及印刷應用,這些應用可能沒有那么具有挑戰性或精確性要求苛刻,但是組件更少、停機時間更少和吞吐量更高的好處證明了額外的成本和設計考慮是合理的。

